De 3D Basisvoorziening is een verzameling van ruimtelijke bestanden die hoogteinformatie bevatten. Deze bestanden (collecties) worden op verschillende manieren gegenereerd. Er zijn acht collecties beschikbaar.
De 3D Basisvoorziening kan gebruikt worden op schaalniveaus tussen 1:500 en 1:10.000. De bestanden zijn o.a. gebaseerd op topografie uit de Basisregistratie Grootschalige Topografie (BGT), de gebouwen uit de Basisregistratie Adressen en Gebouwen (BAG), en hoogtes uit luchtfotobeelden en het Actueel Hoogtebestand Nederland (AHN4, 5 en 6).
-
3D Tiles Gebouwen
De 3D Tiles Gebouwen worden gegenereerd door met behulp van de BAG-geometrie de gebouwen te modelleren in LoD 2.2. Waar geen AHN gegevens beschikbaar zijn, worden de gebouwen weergegeven in LoD 1.3. De 3D Tiles Gebouwen zijn beschikbaar in het (OGC) 3D Tiles formaat (zie [3DTILES]) ten behoeve van visualisatie doeleinden. Deze wordt alleen aangeboden in de meest recent beschikbare jaargang. -
3D Tiles Terreinen
De 3D Tiles Terreinen (inclusief wegen en water) worden gegenereerd op basis van BGT-geometrieën op maaiveld niveau. De 3D Tiles Terreinen zijn beschikbaar in het (OGC) 3D Tiles formaat (zie [3DTILES]) ten behoeve van visualisatie doeleinden. Deze wordt alleen aangeboden in de meest recent beschikbare jaargang. -
3D Objecten Gebouwen
Deze collectie bevat 3D objecten voor gebouwen in LoD 2.2. Waar geen AHN gegevens beschikbaar zijn, worden de gebouwen weergegeven in LoD 1.3. Het geleverde formaat (CityJson) is geschikt voor analyse doeleinden in GIS programmatuur. Voor BIM software is een IFC converter beschikbaar. Deze bestanden worden jaarlijks geactualiseerd. -
3D Objecten Gebouwen en Terreinen
Deze collectie bevat 3D objecten voor gebouwen (met attibuut informatie), terreinen, water en wegen. Het geleverde formaat (CityJson) is geschikt voor analyse doeleinden in GIS programmatuur. Voor BIM software is een IFC converter beschikbaar. Deze bestanden worden jaarlijks geactualiseerd. -
2D Objecten Gebouwen met hoogteattributen
Deze collectie bevat 2D geometrieën van gebouwen met uitgebreide attribuut gegevens over pandhoogte in GeoPackage formaat, via bagpandid te koppelen met 3D Objecten Gebouwen. Deze bestanden worden jaarlijks geactualiseerd. -
Digitaal Terreinmodel (DTM)
Het DTM wordt gegenereerd op basis van AHN. Dit is een terreinmodel van heel Nederland, waarbij de maaiveld terreinhoogte ter plaatse van gebouwen en water wordt geïnterpoleerd. Het 3D DTM is beschikbaar in het Quantized Mesh-formaat voor gebruik in Cesium clients. Het bevat geen attribuutinformatie. Deze wordt alleen aangeboden in de meest recent beschikbare jaargangen van AHN. -
Digitaal Oppervlakte Model (DSM) 20 cm
Het Digital Surface Model (DSM) representeert het aardoppervlak van Nederland inclusief objecten en vegetatie, gemaakt op basis van regelmatige puntenwolken aan de hand van luchtfoto's, in LASZip-formaat. Dit DSM bevat een afstand tussen punten van minimaal 20 cm. Deze wordt alleen aangeboden in de meest recent beschikbare jaargang. -
Digitaal Oppervlakte Model (DSM) 8 cm
Het Digital Surface Model (DSM) representeert het aardoppervlak van Nederland inclusief objecten en vegetatie, gemaakt op basis van regelmatige puntenwolken aan de hand van luchtfoto's, in LASZip-formaat. Dit DSM bevat een afstand tussen punten van minimaal 8 cm. Deze wordt alleen aangeboden in de meest recent beschikbare jaargang.
De aangeboden jaargangen staan samengevat in de volgende tabel.
| Data | Jaar | Meerdere jaargangen beschikbaar? |
|---|---|---|
| 3D Tiles Gebouwen | 2022 | Nee |
| 3D Tiles Terreinen | 2022 | Nee |
| 3D Objecten Gebouwen | 2018, 2019, 2020, 2021, 2022, 2023, 2024 |
Ja |
| 3D Objecten Gebouwen en Terreinen | 2018, 2019, 2020, 2022 | Ja |
| 2D Objecten Gebouwen met hoogteattributen |
2018,
2019,
2020, 2021, 2022, 2023, 2024 |
Ja |
| Digitaal Terreinmodel (DTM) | AHN4, 5 en 6 2020-2025 |
Nee |
| Digitaal Oppervlakte Model (DSM) 20 cm | 2025 | Nee |
| Digitaal Oppervlakte Model (DSM) 8 cm | 2025 | Nee |
Figuur 1 geeft weer hoe de LoD (Level of Detail) het detailniveau beschrijft waarop de hoogte van gebouwen beschikbaar is (zie [LOD]).
De 3D Tiles Gebouwen worden gegenereerd door met behulp van de BAG-geometrie de gebouwen te modelleren in LoD 2.2. Waar geen AHN gegevens beschikbaar zijn, worden de gebouwen weergegeven in LoD 1.3. De 3D Tiles Gebouwen zijn beschikbaar in het (OGC) 3D Tiles formaat ten behoeve van visualisatie doeleinden.
Om de 3D-informatie (gebouwen en terreinen) in de 3D Viewer te kunnen bekijken is Nederland opgedeeld in tegels van 250x250 meter. (Voor de jaargangen tot 2023 geldt een variabele tegelgrootte). Voor iedere tegel worden een glb-bestand (graphic libray binary) aangemaakt, dat bekeken kan worden met de Cesium-viewer. De tegels worden gegenereerd vanuit CityJSON bestanden met behulp van de door 3DGI ontwikkelde Tyler-programmatuur.
De 3D Tiles Terreinen (inclusief wegen en water) worden gegenereerd op basis van BGT-geometrieën op maaiveld niveau. De 3D Tiles Terreinen zijn beschikbaar in het (OGC) 3D Tiles-formaat ten behoeve van visualisatie doeleinden.
Deze collectie bevat 3D objecten voor gebouwen in LoD 2.2. Waar geen AHN gegevens beschikbaar zijn, worden de gebouwen weergegeven in LoD 1.3. Het geleverde formaat (CityJSON) is geschikt voor analyse doeleinden in GIS programmatuur. Voor BIM software is een IFC converter beschikbaar. Deze bestanden worden jaarlijks geactualiseerd.
Deze collectie bevat 3D objecten voor gebouwen (met attibuut informatie), terreinen, water en wegen. Het geleverde formaat (CityJSON) is geschikt voor analyse doeleinden in GIS programmatuur. Voor BIM software is een IFC converter beschikbaar. Deze bestanden worden jaarlijks geactualiseerd.
In het product 2D Objecten Gebouwen met hoogteattributen zijn de 2D BAG-geometrieën van gebouwen door middel van de gedetecteerde hoogtesprongen opgesplitst in zogenaamde dakdelen. Ieder dakdeel is gemodelleerd als een 2D polygoon waaraan verschillende hoogtewaarden zijn toegekend, zoals hoogste dakrand, laagste dakrand en de mediane dakhoogte. Deze verschillende hoogtewaarden representeren verschillende referentiehoogten die berekend worden op basis van verschillende statistische parameters van de hoogtepunten die zich binnen het dakdeel bevinden. Afhankelijk van de toepassing kan een gebruiker beslissen welke referentiehoogte moet worden gebruikt om het 3D model te reconstrueren. Het bestand 2D Objecten Gebouwen met hoogteattributen is (zoveel als mogelijk) in LoD1.3 beschikbaar. Daarbij is de geometrie opgeknipt in verschillende delen op basis van hoogtesprongen. Voor de situaties waarbij een reconstructie van LoD1.3 niet mogelijk is, is het bestand aangevuld met LoD1.2 geometrieën met minder diversiteit aan statistische waarden.
In het product 2D Objecten Gebouwen met hoogteattributen komen de volgende attributen voor:
| Attribuut | Beschrijving |
|---|---|
| fid | Feature ID, unieke waarde voor elk object binnen de dataset. |
| identificatie | BAG attribuut, unieke aanduiding van een object in de BAG. |
| status | BAG attribuut, de fase van de levenscyclus van een object waarin het betreffende object zich bevindt. |
| oorspronkelijkbouwjaar | BAG attribuut, de aanduiding van het jaar waarin een pand oorspronkelijk als bouwkundig gereed is of zal worden opgeleverd. |
| begingeldigheid | BAG attribuut, de datum waarop een versie van een BAG object geldig is in de werkelijkheid conform de ingangsdatum in het brondocument. |
| eindgeldigheid | BAG attribuut, vanaf welke datum het voorkomen van een object niet meer geldig is. |
| voorkomenidentificatie | BAG attribuut, volgnummer dat oploopt wanneer een BAG object wordt bijgewerkt. |
| rf_success | Boolean die aangeeft of het gebouw succesvol is verwerkt zonder foutmeldingen. |
| rf_h_ground | NAP-hoogte van het gebouw op maaiveldhoogte in meter. Dit is berekend als het 5e percentiel van de maaiveldpunten gevonden in een straal van 4 meter om het pand heen. |
| rf_h_roof_min | De minimum NAP-hoogte van het dak in meter. Gebaseerd op het gereconstrueerde 3D-model in LoD 1.3 voor zover mogelijk, anders LoD 1.2. |
| rf_h_roof_ridge | De NAP-hoogte van de langst gedetecteerde noklijn op het dak in meter. Heeft alleen een waarde als er noklijnen op het dak gedetecteerd zijn, anders heeft dit attribuut de waarde NULL. Gebaseerd op het gereconstrueerde 3D-model in LoD 1.3 voor zover mogelijk, anders LoD 1.2. |
| rf_h_roof_50p | De waarde van het 50e percentiel van de NAP-hoogte van het dak in meter. Gebaseerd op het gereconstrueerde 3D-model in LoD 1.3 voor zover mogelijk, anders LoD 1.2. |
| rf_h_roof_70p | De waarde van het 70e percentiel van de NAP-hoogte van het dak in meter. Gebaseerd op het gereconstrueerde 3D-model in LoD 1.3 voor zover mogelijk, anders LoD 1.2. |
| rf_h_roof_max | De maximum NAP-hoogte van het dak in meter. Gebaseerd op het gereconstrueerde 3D-model in LoD 1.3 voor zover mogelijk, anders LoD 1.2. |
| rf_volume_lod12 | Het volume van de LoD 1.2 geometrie van het gebouw in kubieke meter. |
| rf_volume_lod13 | Het volume van de LoD 1.3 geometrie van het gebouw in kubieke meter. |
| rf_volume_lod22 | Het volume van de LoD 2.2 geometrie van het gebouw in kubieke meter. |
| rf_roof_type | Het daktype, zie tabel 3. |
| rf_is_glass_roof | Boolean die aangeeft of er een glazen dak is gedetecteerd. Gebaseerd op een experimentele geautomatiseerde puntenwolk analyse. |
| rf_pc_year | De inwinningsdatum van de gebruikte puntenwolk. |
| rf_pc_source | De naam van de puntenwolk die is gebruikt als bron om het gebouw te reconstrueren in 3D. |
| rf_pc_select | De reden waarom de puntenwolk is gebruikt om het gebouw te reconstrueren in 3D zie tabel 4. |
| rf_rmse_lod12 | De Root Mean Square Error van de afstanden tussen de puntenwolk punten en de LoD 1.2 geometrie van het gebouw. |
| rf_rmse_lod13 | Root mean Square Error van de afstanden tussen de puntenwolk punten en de LoD 1.3 geometrie van het gebouw. |
| rf_rmse_lod22 | Root Mean Square Error van de afstanden tussen de puntenwolk punten en de LoD 2.2 geometrie van het gebouw. |
| rf_val3dity_lod12 | Lijst van val3dity foutmeldingen codes voor de LoD 1.2 geometrie. Deze is leeg als de geometrie valide is. |
| rf_val3dity_lod13 | Lijst van val3dity foutmeldingen codes bij de verwerking van de LoD 1.3 geometrie. Deze is leeg als de geometrie valide is. |
| rf_val3dity_lod_22 | Lijst van val3dity foutmeldingen voor de verwerking van de LoD 2.2 geometrie. Deze is leeg als de geometrie valide is. |
| Attribuutwaarde | Omschrijving |
|---|---|
| unknown | Daktype is onbekend. |
| slanted | Dak met minstens één schuin oppervlak. |
| multiple horizontal | Dak dat uit meerdere, uitsluitend horizontale oppervlakken bestaat. |
| horizontal | Dak dat uit een enkel horizontaal oppervlak bestaat. |
| no points | Geen punten uit de puntenwolk gevonden binnen het gebouw. |
| no planes | Er bevinden zich punten uit de puntenwolk binnen het gebouw, maar hier valt geen dakoppervlak uit te detecteren. |
| Attribuutwaarde | Omschrijving |
|---|---|
| PREFERRED_AND_LATEST | De geselecteerde puntenwolk heeft een goede puntdichtheid over het gebouw en er is geen recentere puntenwolk beschikbaar. |
| PREFERRED_NOT_LATEST | De geselecteerde puntenwolk heeft een goede puntdichtheid over het gebouw. Er is een recentere puntenwolk beschikbaar met een goede puntdichtheid die niet geselecteerd is, omdat er geen mutatie is gedetecteerd. |
| LATEST_WITH_MUTATION | De geselecteerde puntenwolk heeft een goede puntdichtheid over het gebouw. Er is ook een mutatie ten opzichte van een oudere puntenwolk gedetecteerd. |
| _HIGHEST_YET_INSUFFICIENT_COVERAGE | De geselecteerde puntenwolk heeft de beste puntdichtheid van alle kandidaat puntenwolken, maar mogelijk is de verdeling hiervan niet voldoende. Het gebouw vertoont mogelijk reconstructiefouten. |
| _LATEST_BUT_OUTDATED | Het oorspronkelijke bouwjaar van het gebouw is gelijk of jonger dan het inwinningsjaar van de geselecteerde puntenwolk. Mogelijk is het gebouw niet (compleet) gereconstrueerd. |
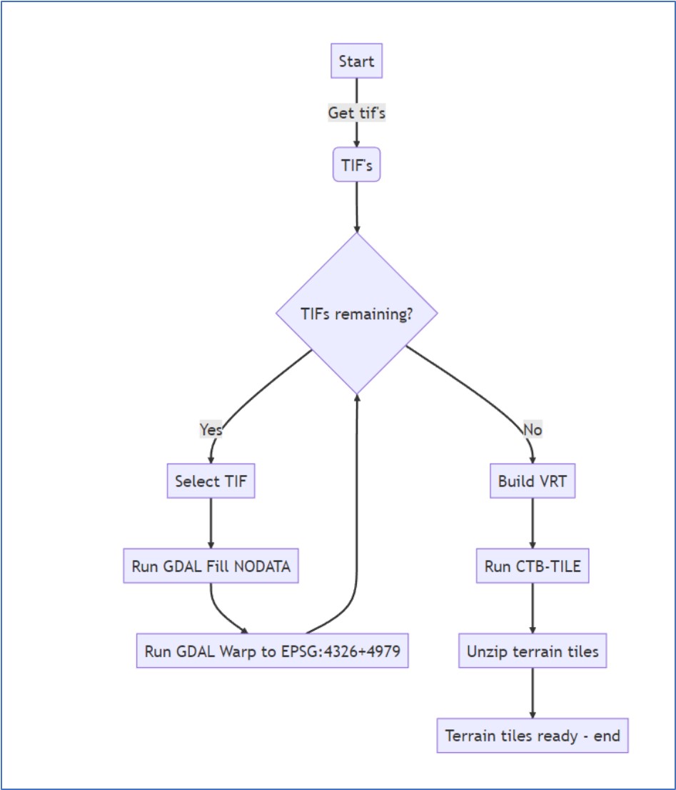
Voor Cesium heeft de 3D Basisvoorziening een Digital Terrain Model (DTM) gegenereerd in de vorm van een Quantized Mesh. Dit DTM is hoofdzakelijk gebaseerd op AHN5 en AHN6, aangevuld met een klein deel AHN4. De keuze voor deze combinatie is gemaakt omdat AHN5 en AHN6 momenteel niet landsdekkend zijn, maar wel de meest actuele hoogtegegevens van Nederland bevatten. AHN4 is gebruikt om de resterende gebieden, waar AHN5 en AHN6 geen dekking bieden, op te vullen.
De Quantized Mesh is gegenereerd met behulp van pydelatin en loopt tot zoomniveau 15. Het Quantized Mesh-formaat hanteert een TMS-achtige tegelindeling, waarbij per tegel een raster van 65 × 65 samples wordt gebruikt. Op een breedte van circa 380 meter per tegel (bij benadering op 52° noorderbreedte) resulteert dit in een horizontale terreinresolutie van ongeveer 5.8~ meter per sample.
Indien een hogere resolutie gewenst is voor visualisatiedoeleinden, neem contact met ons op.
Het Digital Surface Model (DSM) representeert het aardoppervlak van Nederland inclusief objecten en vegetatie, gemaakt op basis van regelmatige puntenwolken aan de hand van luchtfoto's, in LASZip-formaat. Nederland is opgedeeld in tegels van 250x250 meter. Het midden van de tegel is vastgelegd in RD-coördinaten. De afstand tussen punten binnen de puntenwolk is 20 cm. De tegels worden alleen aangeboden in de meest recent beschikbare jaargang.
Het Digital Surface Model (DSM) representeert het aardoppervlak van Nederland inclusief objecten en vegetatie, gemaakt op basis van regelmatige puntenwolken aan de hand van luchtfoto's, in LASZip-formaat. Nederland is opgedeeld in tegels van 250x250 meter. Het midden van de tegel is vastgelegd in RD-coördinaten. De afstand tussen punten binnen de puntenwolk is 8 cm. De tegels worden alleen aangeboden in de meest recent beschikbare jaargang.